
Katrangan Produk Rinci
| Kacepetan label: | 20-200 pcs / min (Gumantung saka Panjang Label lan Botol Kandhel) | Obyek Label Kandel: | 20-200mm |
|---|---|---|---|
| Dhuwur Obyek: | 30-200mm | Dhuwur label: | 15-110mm |
| Dawane Label: | 25-300mm | Roller Label Nang Diameter: | 76mm |
| Label Roller Outside Diameter: | 300mm | Sumber Daya: | 220V 50 / 60HZ 0.75KW Single-phase |
| Bobot Mesin: | 150kg | Ukuran Mesin: | 1600 (L) * 550 (W) * 1600 (H) mm |
| Kata Kunci: | Aplikator Label Lumahing Flat | Model 1: | HAP200 |
| Model 2: | HAP300 |
Mesin Aplikator Label Permukaan Flat Otomatis, mesin label otomatis ekonomi ndhuwur lan sisih SUS304
Aplikasi:
Mesin Aplik Label Permukaan Flat Otomatis, mesin pelabelan otomatis ndhuwur lan sisih SUS304 bisa ditrapake kanggo kabeh jinis obyek rata kayata panganan, bahan kimia, farmasi, kosmetik, alat tulis, CD disc, karton, kothak lan macem-macem ketel minyak, lsp. Ekonomi iki mesin label ndhuwur lan sisih otomatis kanggo label sisih rata. Mesin labeling ndhuwur lan sisih otomatis otomatis cocog kanggo:

Fitur:
- Awak utama digawe dening baja tahan karat SUS304 & paduan aluminium kelas tinggi.
- Kepala label diluncurake nganggo motor maju sing diimpor saka Jepang.
- Kabeh mata sihir minangka detektor foto canggih sing digawe ing Jepang.
- Sistem kontrol PLC dilengkapi antarmuka manungsa, kalebu 60 klompok unit memori.
- Posisi lan dhuwur label bisa diatur.
- Dhuwur transportasi bisa diatur kanthi dhuwur garis produksi.
- Bisa nyambung karo jalur conveyor lan produksi
- Pilihan label transparan kanggo pilihan.
Tokoh apperansi:

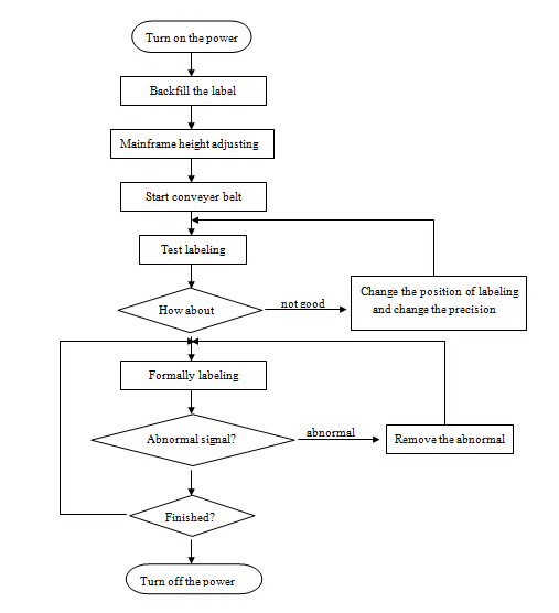
Bagan aliran operasi:

Diagram sirkuit:

Kemasan & Pengiriman:
1. Pelabuhan:Shanghai
2. Rincian kemasan:pengepakan ekspor kasus kayu
3. Rincian pangiriman:Biasane 12-15 dina sawise nampa pembayaran
FAQ:
1) .Label nuduhake erect go ffer
Alesan: kacepetan output labeling banget, utawa kacepetan baris majelis dadi kurang
Solusi: nyuda kacepetan output label utawa nyepetake kacepetan garis perakitan (kacepetan botol obah).
2) .label nuduhake goffer uwuh
Alesan:
① papan plow ora rata;
Edge pinggiran papan sing dikethok ora sejajar karo tutup botol;
③ label dipencet banget
Solusi:
Ganti papan plow,
②rapat kanggo nggawe peel saka pinggiran papan padha karo tutup botol,
③ Gesek sabuk label kanthi bener.
Tag: aplikator label datar, mesin label kothak









